学校主页
|
English
网站首页
学院概况
学院简介
学院历史
学院领导
机构设置
规章制度
联系方式
内部通知
师资力量
人才工程
研究生导师
教职工一览
博士后
离退休教职工
人才招聘
科学研究
科研通知
科研进展
学术动态
学科建设
凝聚态物理
粒子与原子核物理(青岛校区)
原子与分子物理
理论物理(粒子物理方向)
光学
神经网络人工智能研究中心
研究生教育
教学工作通知
思政管理通知
新闻时讯
文件规定
就业实习
常用下载
学位授权点评估
本科教育
本科教务通知
物理强基计划
培养方案
本科招生
精品课程
物理实验教学
特色资源
国家精品资源共享课
MOOC教学
教学成果
主题教育
学习材料
工作简报
活动宣传
党组织建设
组织生活
党纪党规
学习材料
党群活动
学生工作
校友天地
毕业合影
年级毕业合影
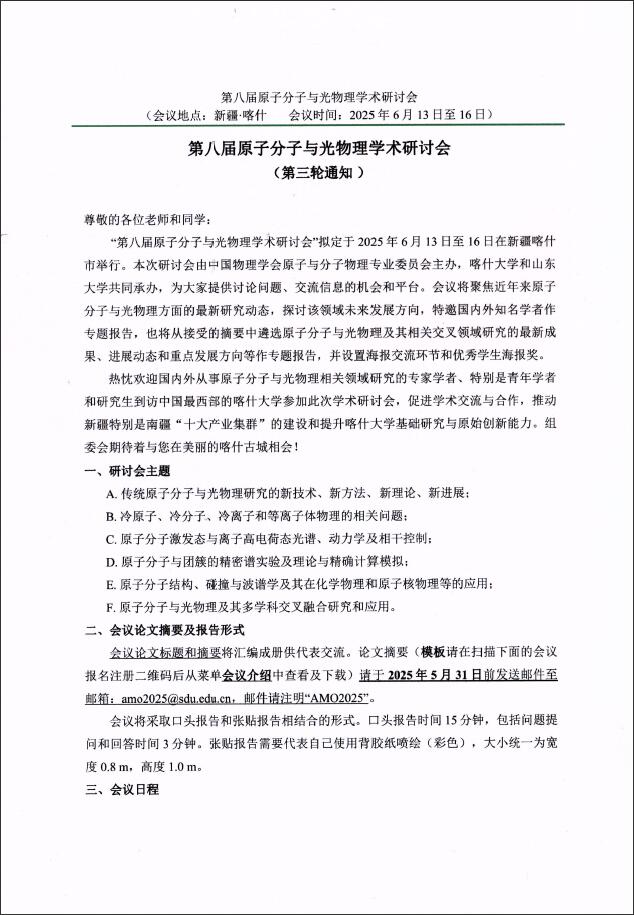
第八届原子分子与光物理学术研讨会(第三轮通知)
发布日期:2025-05-16